Instance Verification Kit (IVK)
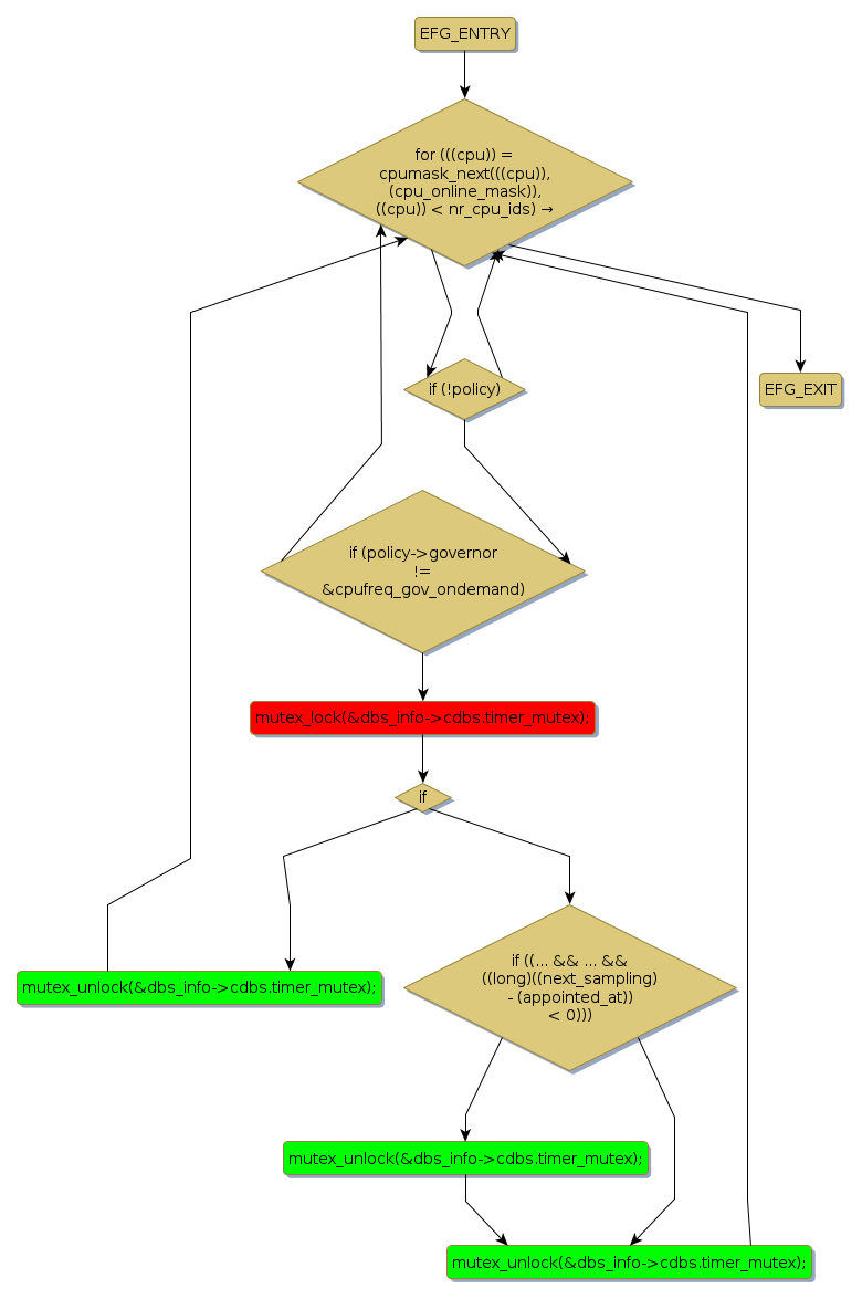
mutex lock @ [8745+40+/linux-3.19-rc1/drivers/cpufreq/cpufreq_ondemand.c]
Instance Signature: timer_mutex
|
The Matching Pair Graph:
|
|
Function Name
|
Control Flow Graph (CFG)
|
Events Flow Graph (EFG)
|
Source Correspondence
|
|
update_sampling_rate
|
|
|
[8142+20+/linux-3.19-rc1/drivers/cpufreq/cpufreq_ondemand.c]
|